Introduction Page


Welcome

Sunguide Logo
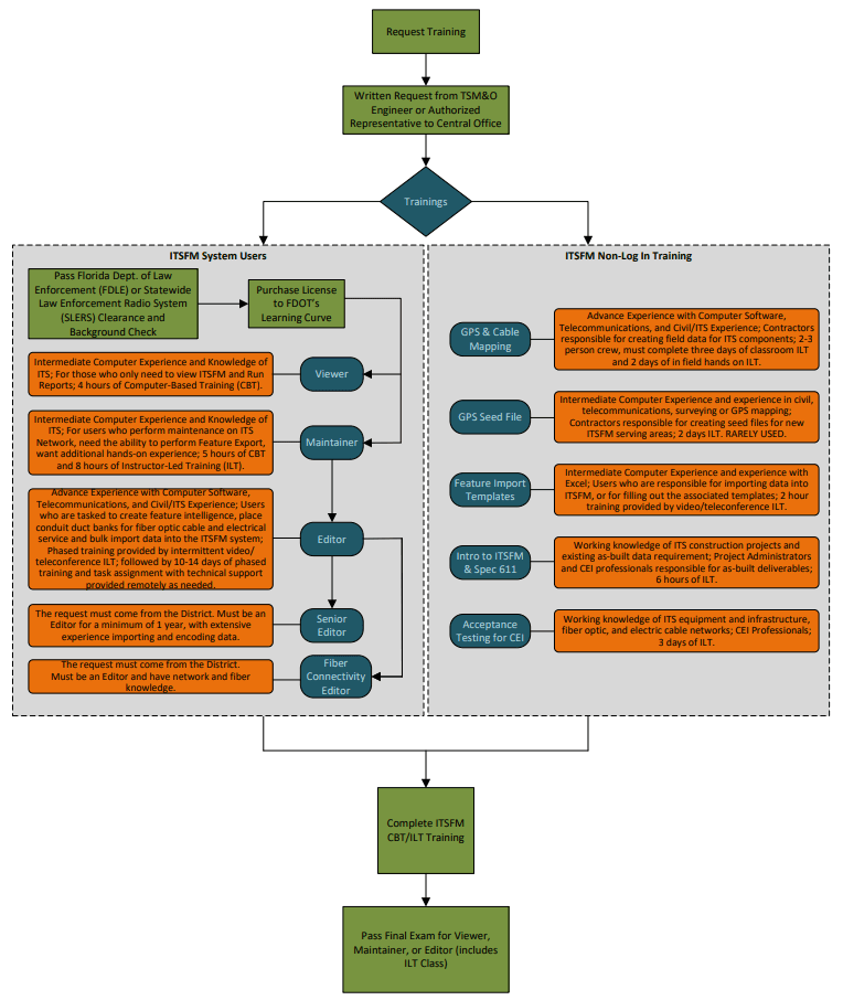
The Florida Department of Transportation (FDOT) has deployed intelligent transportation systems (ITS) field devices, traffic signal equipment, and telecommunications systems throughout the state. These ITS deployments are comprised of a complex network of fiber optic and electrical cables, wireless paths, electronics, and field devices that are constantly changing through system expansions, routine maintenance, and equipment upgrades. FDOT has deployed the ITS Facility Management System (ITSFM) to manage the statewide communication network and a wide range of transportation industry equipment assets.

    ITSFM Access

Viewer, maintainer, and editor students must submit the ITSFM User Authorization Form including the completed user information section with their request. To obtain ITSFM user credentials, these applicants must meet the following conditions:

  • Pass a Florida Department of Law Enforcement (FDLE) or the State Law Enforcement Radio System (SLERS) background check
  • Purchase a license to use FDOT’s Learning Curve learning management system to be enrolled in the CBT training
  • Complete ITSFM CBT/ILT training
  • Pass the final exam for the viewer, maintainer, or editor role at the CBT or ILT class

FDOT Central Office will send an invitation to complete training after the conditions listed above are met and training has been scheduled. After logging into the Learning Curve Learning Management System (LMS), a dashboard will be displayed for each student that details his/her status in the training curriculum. In addition to providing access to CBT lessons, the Learning Curve LMS will serve as a content repository for training job aids and the latest version of the ITSFM User Manual.

Note:

Contractors seeking as-built data collection or acceptance-testing training typically do not need ITSFM user credentials; therefore, they are not required to complete the background check or CBT. These students will be enrolled in the appropriate ILT based on their data collection role.

    How to Request Training

ITSFM training is provided by the FDOT Central Office upon written request from any District transportation systems management and operations (TSM&O) engineer or authorized representative to the Central Office. If you would like to request training, please see "How to Request Training."  The table below will assist you with navigating through the available training courses provided through the website.

For more information, please contact an ITSFM trainer at [email protected]

Top